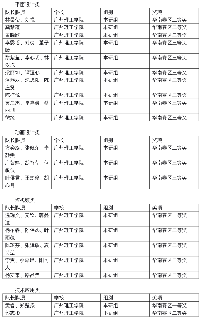
(通讯员:马岩岩)近日,第五届全国高校计算机能力挑战赛获奖名单公布。我院20支队伍分别获得一等奖2个;二等奖7个;三等奖12个,成功获得全国总决赛参赛资格。全国高校计算机能力挑战赛由全国高等学校计算机教育研究会主办,各高校计算机专业院系承办,分设大数据与人工智能挑战赛、office高级应用赛、程序设计赛、数字媒体创新设计赛等7大赛项。其中,数字媒体创新设计类含平面设计类、动画设计类、短视频类、技术应用类等四个模块。
为在此次比赛中取得良好的成绩,我院同学经过了长时间的准备和训练。同时,指导老师积极教导,为参赛的同学们指明学习方向,解答疑难问题,在赛前准备阶段提供了有力支持。在比赛过程中,同学们面临时间压力、技术难点等各种挑战,但是他们不畏困难,积极努力地思考解决问题,最终斩获数字媒体创新设计类20个奖项。
大赛的成绩离不开学校各级领导的支持和我院师生的共同努力,计算机科学与工程学院将继续坚持把技能竞赛作为促进教学改革、提高人才培养质量的重要抓手,通过“以赛促学、以赛促教、赛学互补”的平台,充分调动了我院师生参加学科竞赛的积极性,激发学生的学习兴趣和潜能。今后,学院将会进一步加强对学生参加学科竞赛的指导和支持,帮助学生在科研实践中行以致远、追求卓越!预祝各位参赛选手在全国总决赛中取得优异成绩。

(大赛官网)

(获奖情况)
版权所有:中国·太阳集团(9428cn-官方网站)古天乐代言品牌-Suncity Club 地址:11栋信息楼309
电话:020-39729803 邮编:510540